|
在经历逃税被处罚款近亿元后, 近日有网友发现, 网红主播朱宸慧(@雪梨Cherie)、 林珊珊(@林珊珊_Sunny)微博账号 均显示“因被投诉违反法律法规 和《微博社区公约》的相关规定, 现已无法查看”。


此事瞬间引发热议 
相关话题登上热搜榜 引来5.5亿网友围观 
雪梨在网上一直有很高的人气, 微博粉丝高达1505万。 
而林珊珊的微博也有949万粉丝。 
此前,11月22日,国家税务总局浙江省税务局发布公告,两人涉嫌偷逃税款被罚,对朱宸慧追缴税款、加收滞纳金并拟处1倍罚款共计6555.31万元,对林珊珊追缴税款、加收滞纳金并拟处1倍罚款共计2767.25万元。 经查,在2019年至2020年期间,朱宸慧、林珊珊通过在上海、广西、江西等地设立个人独资企业,虚构业务将其取得的个人工资薪金和劳务报酬所得转变为个人独资企业的经营所得,偷逃个人所得税。两人的上述行为违反了相关税收法律法规,扰乱了税收征管秩序。 
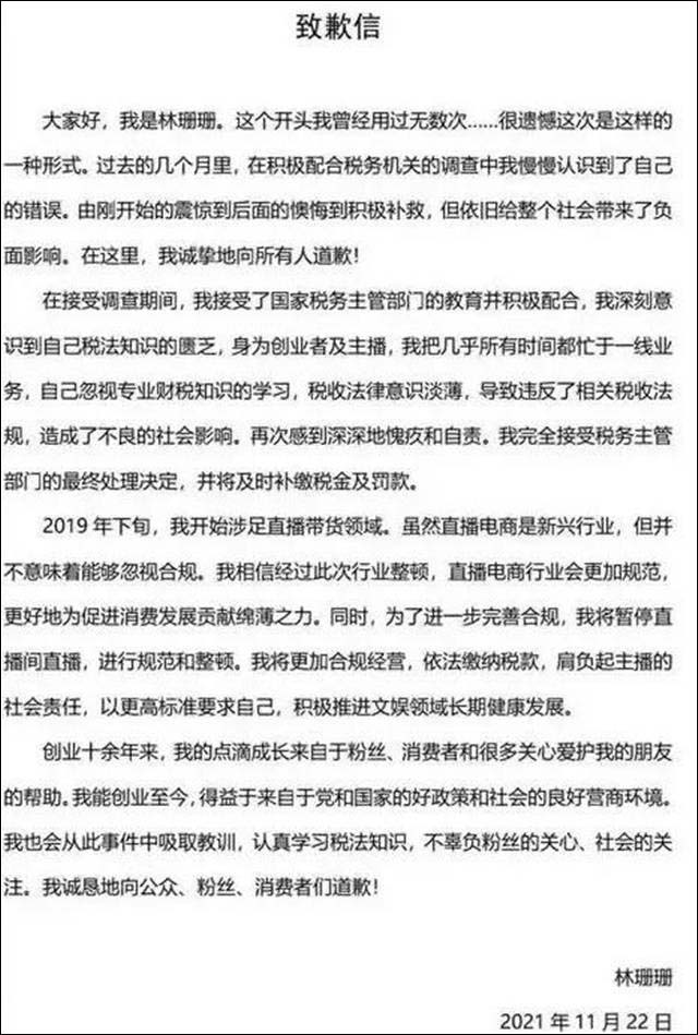
同天, 两名主播分别在微博发文致歉。 称因为忙于业务, 忽视了专业财税知识的学习, 承诺会补缴税款, 并暂停直播, 进行规范整顿。 
朱宸慧称,“身为创业者及主播,我把几乎所有时间都忙于一线业务,自己忽视了专业财税知识的学习,税收法律意识淡薄,导致违反了相关税收法规。”在过去数月中,她主动积极配合税务机关调查,深刻认识到问题严重性,完全接受税务部门依法对其作出的行政处罚决定,并将及时补缴税款、缴纳罚款和滞纳金。在此诚恳地向国家、社会、关心她的朋友们道歉。

林珊珊也在致歉信中表示:“身为创业者及主播,我把几乎所有时间都忙于一线业务,自己忽视专业财税知识的学习,税收法律意识淡薄,导致违反了相关税收法规,造成了不良的社会影响。”她称,“完全接受税务主管部门的最终处理决定,并将及时补缴税金及罚款。”


在账号被封不久后, 有网友曝出雪梨的店铺 现在没什么流量, 公司一千多个员工, 一个月发工资都要上千万, 自从出事后, 雪梨已经不再给员工买各种保险, 很多人都跑去投诉了。 
为了验证此消息的真实性, 有网友查看了 雪梨2020年的企业报告上, 有关社保信息一栏全部空白, 与爆料内容一致。 另外,天眼查显示, 2021年,雪梨(真名:朱宸慧) 相关多家企业已经注销。 ↓↓↓ 

上海豆梓麻营销策划中心 8月19日注销, 上海皇桑营销策划中心9月1日注销, 这两家是雪梨个人独资企业。

此外,杭州千屹企业管理有限公司 12月3日注销, 雪梨为执行董事。 对于两人账号被封一事, 不少网友都表示,大快人心, 就应该这样,网红偷税, 应该与明星一样, 永远不得再出来带货赚钱。 还有人表示, 真是一失足成千古恨, 原本可以安稳地赚钱, 却沦落到了如今的地步。 


网红博主作为公众人物 应起榜样带头作用 承担起应尽的社会责任 依法纳税是公民应尽的义务 以忽视“财税知识”为借口 通过偷税漏税牟取非法利益 触碰法律底线 必遭法律严惩!

各位小伙伴们 本期的青年大学习,你打卡了吗? ↓↓↓ 青年大学习:加强中华儿女大团结 长按识别下图二维码 即可跳转学习页面 快来一起学习吧! 
来源:青春山东、新闻晨报、青年湖南、中国新闻网等 责任编辑:黄奕珏
|