|
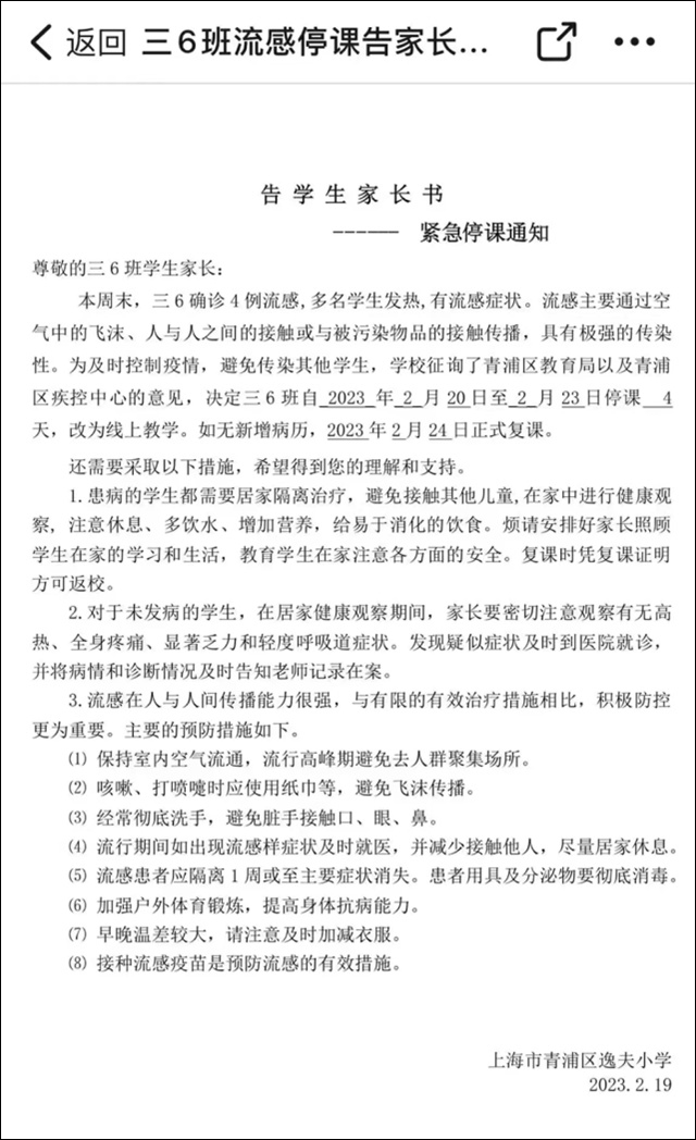
近日 网上流传出一则 《告学生家长书——紧急停课通知》

网传的这份通知发布者落款为上海市青浦区逸夫小学,发布日期为2023年2月19日。 该通知称:周末,三6班确诊4例流感,多名学生发热,有流感症状。流感主要通过空气中的飞沫、人与人之间的接触或与被污染物品的接触传播,具有极强的传染性。为及时控制疫情,避免传染其他学生,学校征询了青浦区教育局以及青浦区疾控中心的意见,决定三6班自2023年2月20日至2月23日停课4天,改为线上教学。如无新增病历,2023年2月24日正式复课。 青浦区教育局证实此通知属实,并表示学生们患的是甲流,并非新冠。
近日 多地学校通知停课 引发各方关注 昨天 杭州两所学校有学生新冠阳性 一班级停课4天 此外 宁波、金华、天津等地 均有学校发出通知 部分学生出现发烧等症状 停课、提前放学 ↓↓↓
宁波 近日,浙江宁波杭州湾新区世纪城实验小学发布停课通知,引起了许多网友的关注。 
记者从宁波当地教育部门了解到,近期确有个别班级因学生健康问题出现停课的情况,但学生停课是因为流感,而非新冠。 卫生部门也提醒,目前甲流、诺如病毒感染已经进入多发期,孩子出现发烧等症状,不一定是由新冠病毒引起,建议家长第一时间帮助孩子进行抗原检测。
金华 昨天(2月20日)早上,一张截图在部分金华市民朋友圈中传播。金华一学校发布了提前放学通知:“由于病毒传播性比较强,结合咱们班实际情况,今天提前放学,请家长12:00在校门口等候。” 
记者向网传截图涉及的学校进行了核实,相关学校表示,近期确有个别班级因学生健康问题出现停课的情况。其中一所学校表示,学生停课是因为甲流,而非新冠。 另一所学校表示,学生是否感染新冠还需进一步核实。“部分班级孩子集中发烧,向有关部门汇报后,决定暂时停课。”校方介绍,目前学校已经按照相关部门的要求做好后续安排,各项工作也正在有条不紊地进行,请家长们不要恐慌。 “最近班里发烧的人确实很多。”市区江南一所学校的家长告诉记者,班里最近因为发烧请假的孩子就有八九个,但家长们都挺淡定的。“春天本来就是发烧高发的时候,而且孩子在同个班容易传染。”
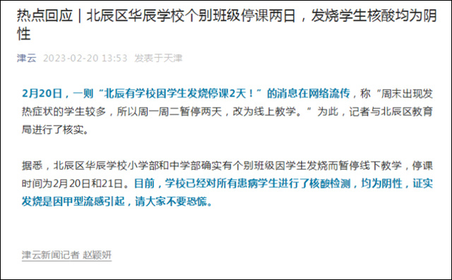
天津 同样是2月20日,一则“北辰有学校因学生发烧停课2天!”的消息在网络流传 ,称“周末出现发热症状的学生较多,所以周一周二暂停两天,改为线上教学。”为此,记者与北辰区教育局进行了核实。 据悉,天津市北辰区华辰学校小学部和中学部确实有个别班级因学生发烧而暂停线下教学,停课时间为2月20日和21日。目前,学校已经对所有患病学生进行了核酸检测,均为阴性,证实发烧是因甲型流感引起,请大家不要恐慌。 
杭州停课的学校还好吗? 全校其他学生正常作息,家长反应淡定 “没有核酸检测,和平时一样上下课。”2月20日17时30分,一名三年级学生准时从杭州学军小学放学。 
2月20日放学时段,学生走出校门
因有10名学生出现发热症状、新冠抗原阳性,该校一个班级当天起停课四天。记者从学校办公室了解到,据开学前统计,全校一半以上的学生未感染过新冠病毒,这次的10名学生都是首次感染。除停课的一个班,其他学生正常上课。 除了该小学,杭州拱墅区某中学20日出现5例阳性病例,均为初次感染。杭州市疫情防控指挥部相关负责人介绍,杭州个别学校班级出现数名学生感染新冠病毒(均为首次感染)属于正常现象,并不代表新一波流行的开始。 “学校人员密集,会有聚集性疫情的风险,但无需过度担忧。”2月20日,国家卫健委全国新型冠状病毒肺炎专家组成员、北京大学公共卫生学院流行病学与卫生统计学系研究员刘珏在接受记者采访时表示,在学校发现聚集性疫情后,不需要过于恐慌:“按照教育部发布的最新版《学校新型冠状病毒感染防控工作方案》要求进行应急处置即可。”
如遇突发 沪上中小学如何应对? 那么,作为“乙类乙管”后的首个新学期,上海的中小学如果出现突发情况,学校将如何应对?昨天(2月20日),记者去往沪上一些中小学实地看了看。 
中午时分,在黄浦区教育学院附属中山学校,孩子们在午餐后进入午休时间,在该时间段,班主任老师会对孩子们进行午检。期间除了测温之外,老师还会细心观察孩子们的状态。 上海市黄教院附属中山学校班主任老师於洁芸:“学生如果有不舒服,或者是满脸通红,我们会主动摸一下额头,如果说小朋友的体温超过37.3的话,就要通报卫生室,并且带孩子去留观室,并且及时告诉家长。” 

记者注意到,老师每日填写的记录表上,还包括晨检、巡检以及各时间段教室通风等完成情况。校方介绍,如出现抗原、核酸异常等情况,也已做好相应预案。 上海市黄教院附属中山学校卫生保健老师郭宏英:“小朋友在家休息七天左右,等到没有明显症状且抗原阴性,就可以正常返校。不仅仅针对新冠核酸,而是所有发热的孩子,同一个班级有三个发热的孩子,这个班级就会汇报给教育局和疾控,再统一研判是否进行线上教学。” 
在闵行区颛桥中学,防疫物资储备室里也做好充分准备。值得注意的是,所有物资都在新学期更新了有效期的标签,以便清点检查。 
另外,每个班级门口的防疫箱仍然保留。校方表示,学校已将实验楼作为备用教学楼,一旦发生异常,在符合规定的前提下,相关学生可以在独立楼栋中开展线下教学。 上海市闵行区颛桥中学学生发展部主任褚琛婷:“为了维持好正常教学,尽量开展线下教学,我们特意准备了一个备用空间,以备突发情况,假如有学生要回家休息了,我们也准备好了线上线下教学的有序切换。” 
常见春季传染病 如何开启防御模式? 这份小贴士 ↓↓↓ 




来源:新民晚报、澎湃新闻、宁波晚报、金彩云客户端、津云、新华网、新闻透视、看看新闻Knews、上海市疾控中心、上海发布 编辑:粟瑶 校审:沈蔚 终审:刘卓芳
|